肿瘤驻留的细胞内微生物群促进乳腺癌转移定植

宿主微生物群,作为不可忽视的身体成分,是调节癌症易感性和肿瘤进展的重要媒介,除了众所周知的遗传、表观遗传和基质微环境因素。这些微生物主要通过间接途径(包括代谢物和免疫系统)对远端或近端肿瘤组织发挥作用,特别是在与肠道微生物群密切接触的结直肠癌中。然而,近年来,有新的证据表明,微生物也是肿瘤组织本身的组成部分,在更广泛的癌症类型中,除了结直肠癌,如胰腺癌、肺癌、乳腺癌等,最初认为这些癌症是无菌的。临床研究表明,组织驻留的微生物群特征与癌症风险、病理类型、癌症预后和治疗反应。使用患者来源的异种移植(PDX)模型的研究表明,在免疫缺陷小鼠中,肿瘤内微生物群可以随着肿瘤进展而持续存在。通过尾静脉给药外源性细菌会损害肿瘤的化疗敏感性并促进肿瘤进展。
尽管越来越多的证据表明肿瘤内微生物群的重要性,但低生物量肿瘤微生物群在其生理稳态状态下是否在肿瘤自发发展中发挥重要的生物学作用仍是一个悬而未决的问题。一个能够再现人类肿瘤微生物群的动物自发肿瘤模型将极大地推动肿瘤常驻微生物群的功能研究,并阐明其在肿瘤进展中的意义。
近日,发表在《Cell》上的一篇研究通过使用小鼠自发乳腺肿瘤模型MMTV-PyMT来探讨这些肿瘤内细菌的功能意义。研究发现发现,在不影响原发肿瘤生长的情况下,去除肿瘤内细菌可以显著减少肺转移。在转移定植过程中,循环肿瘤细胞携带的肿瘤内细菌通过重组肌动蛋白细胞骨架增强了宿主细胞对流体剪切应力的抵抗力,从而促进了宿主细胞的生存。研究进一步发现,在两种具有显著不同转移潜能水平的小鼠肿瘤模型中,肿瘤内注射从肿瘤驻留菌群中分离出来的选定细菌菌株可促进肿瘤转移。研究结果表明,肿瘤驻留菌群虽然生物量较低,但在促进肿瘤转移方面发挥了重要作用,因此,对其干预可能值得探索,以促进肿瘤护理。
自发小鼠BT含有大量的活细菌研究人员通过16S测序全面描述组织驻留菌群的组成。对16S文库构建流程进行了优化,通过添加生物素富集步骤来减少非特异性基因组序列,比传统方法检测肠道菌群的灵敏度显著提高。据此,研究分析了正常组织和肿瘤组织中的微生物群(图1)。无监督聚类分析显示,对照(NTC和EBC)、正常乳腺组织和BT组织具有明显的微生物群落(图1I)。阴性对照样品中大部分微生物为变形菌门(Proteobacteria,图1G和S1I),而组织样品富集为厚壁菌门(Firmicutes,图1G)。研究数据共同表明PyMT自发性肿瘤中含有大量的活菌。

图1所示。微生物群是MMTV-PyMT自发乳腺肿瘤的重要组成部分
图S1。在门和属水平上优化EBC对照组、正常乳腺和乳腺肿瘤组织常驻菌群分析及菌群相对丰度,与图1和STAR方法相关
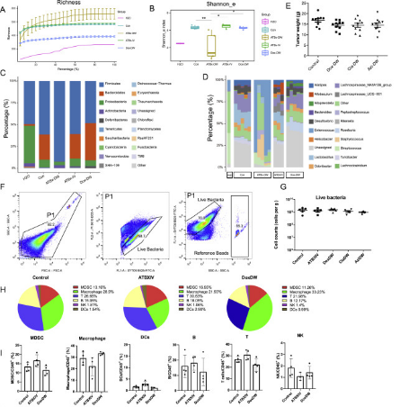
清除肿瘤内的微生物会阻碍肿瘤的转移,但不会阻碍原发肿瘤的生长通过测试不同的抗生素组合和给药途径来选择性地消除肿瘤驻留或肠道微生物群(图3A)。研究发现使用鸡尾酒抗生素(ATBx),通过饮用水(DW)可以有效清除肠道和肿瘤微生物菌群。当ATBx经尾静脉静脉注射时,肿瘤菌群被清除,而肠道菌群保持完整(图3B和3C)。通过DW给药穿透细胞膜的抗生素多西环素具有与ATBx-IV相似的效果(图3B和3C)。最重要的是,ATBx-IV和Dox-DW处理在肠道活菌数量、肠道微生物群谱和肿瘤免疫谱方面与对照组保持相当(图S3A S3D和S3F S3I)。结果发现ATBx-DW能有效地减缓自发MMTV-PyMT BTs的肿瘤生长(总肿瘤重量为15±对照组为0.5g,而ATBx-DW为11±0.8g),而单独用ATBx-IV或Dox-DW消除肿瘤微生物群并不影响肿瘤总重量(图3D)。这表明肠道菌群在肿瘤生长中起着重要作用,而肿瘤菌群则不然。

图3。肿瘤驻留菌群是PyMT肿瘤自发转移的必要条件
图S3。抗生素对PyMT肿瘤的治疗效果与肠道微生物群有关
在MMTV-PyMT肿瘤发展的晚期,大多数荷瘤小鼠发生肺转移。研究者发现原发肿瘤中微生物群的存在与肺转移的存在相关性较弱;细胞内细菌数量与细胞内细菌数量呈较强的线性相关 (图3 e)。这提示细胞内的微生物群可能参与了肿瘤的转移。由于ATBx-DW既消除了肠道菌群,也消除了肿瘤菌群,因此ATBx-DW在降低肿瘤总重量的同时也表现出抑制肿瘤转移的作用(图3F)。这些数据共同表明,肿瘤内细菌在PyMT BT转移中是必不可少的。
为了可视化肿瘤转移过程中微生物群的动态变化,研究人员绘制了不同样本中不同细菌属的丰度,以NB、BT、MAL、LM的顺序作为肿瘤进展的指示。有趣的是,无监督聚类将细菌分为具有不同动态模式的四类(图4H和4I)。显性聚类增加了乳腺组织中的丰度,微转移持续,大转移减少(图4H和4I)。
为了进一步验证细菌可以与肿瘤细胞一起在循环系统中传播的假设,研究人员将红霉素耐药元件- gfp (erm-GFP)植入木糖链球菌基因组中,以在空间和时间上追踪细菌(图4J)。结果表明,细菌可以,但只能与肿瘤细胞一起,通过循环系统,并在远端器官定植。

图 4.PyMT肿瘤细胞在转移过程中携带微生物群
某些细胞内细菌促进转移定植为了探究单个菌株的侵袭是否对肿瘤细胞在转移过程中的定植有任何作用,研究者通过尾静脉将四种菌株侵袭的肿瘤类器官注射回小鼠体内,并利用组织清查成像技术对转移定植情况进行分析。体外和体内功能测试表明,在不同的肿瘤遗传小鼠模型中,细菌的入侵可以功能性地促进BT的转移。
研究对从类器官培养中分离的细菌入侵癌细胞进行单细胞RNAseq分析(图6A)。 KEGG通路分析显示,被细菌入侵的肿瘤细胞开启了许多免疫相关信号,包括toll样受体信号通路、nod样受体信号通路、TNF信号通路、NF-κB信号通路、Th17信号通路、细胞因子趋化因子相关通路等(图6C)。有趣的是,研究发现木糖拟南芥、动物拟南芥、兔丘拟南芥和马血拟南芥对肿瘤细胞的侵袭特异性地触发了流体剪切应力途径。
通过建立了一个循环系统与蠕动泵来模拟流体剪切应力的血管(图6 d)。这种表型表明细菌可能在肌动蛋白细胞骨架的组织中发挥作用。。
为了测试细菌诱导的收缩力的缓解是否有利于循环肿瘤细胞在体内血流剪切力下的存活,研究者通过尾静脉将细菌相关的癌细胞静脉注射回免疫缺陷的NPSG小鼠,以避免免疫系统的间接影响(图6)。结果发现木糖拟南芥、动物拟南芥和小囊拟南芥能显著提高肺癌细胞的存活率,分别为6.4倍、5.0倍和3.4倍(图6N和6O)。

图 6.细胞内微生物群重组细胞骨架并促进对机械应力的抵抗力
人类BT保守菌群图谱在人类乳腺癌中,原发肿瘤和转移部位之间的微生物群联系尚不清楚。通过采集伴有配对肿瘤相邻正常乳腺组织和淋巴结转移的人BT组织,通过16S测序分析其微生物菌群组成。这些数据表明,小鼠BT和人类BT具有相似的微生物群落结构和动态,表明人类BT的微生物群可能在人类癌症的发病和发展中发挥保守的作用。

图7。人乳腺癌原发部位与淋巴结转移有相关性